当前位置:
首页
>
政府信息公开目录
>
乡镇
>
桃花江镇
>
处罚/强制
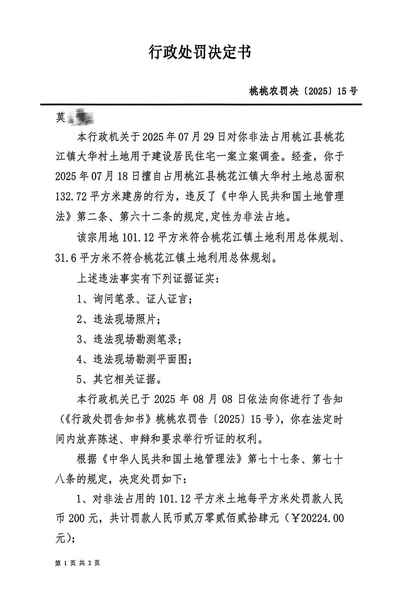
行政处罚决定书 桃桃农罚决(2025)15号
索引号:thjz/2026-2152589
发布机构:桃花江镇
发文日期:2026-02-12
信息类别:综合政务
公开范围:全部公开
公开方式:政府网站
索引号
thjz/2026-2152589
发布机构
桃花江镇
发文日期
2026-02-12
信息类别
综合政务
公开范围
全部公开
公开方式
政府网站
信息来源:桃花江镇
扫一扫在手机打开当前页
打印
关闭