当前位置:
首页
>
政府信息公开目录
>
政府部门
>
县文化旅游广电体育局
>
财政预决算
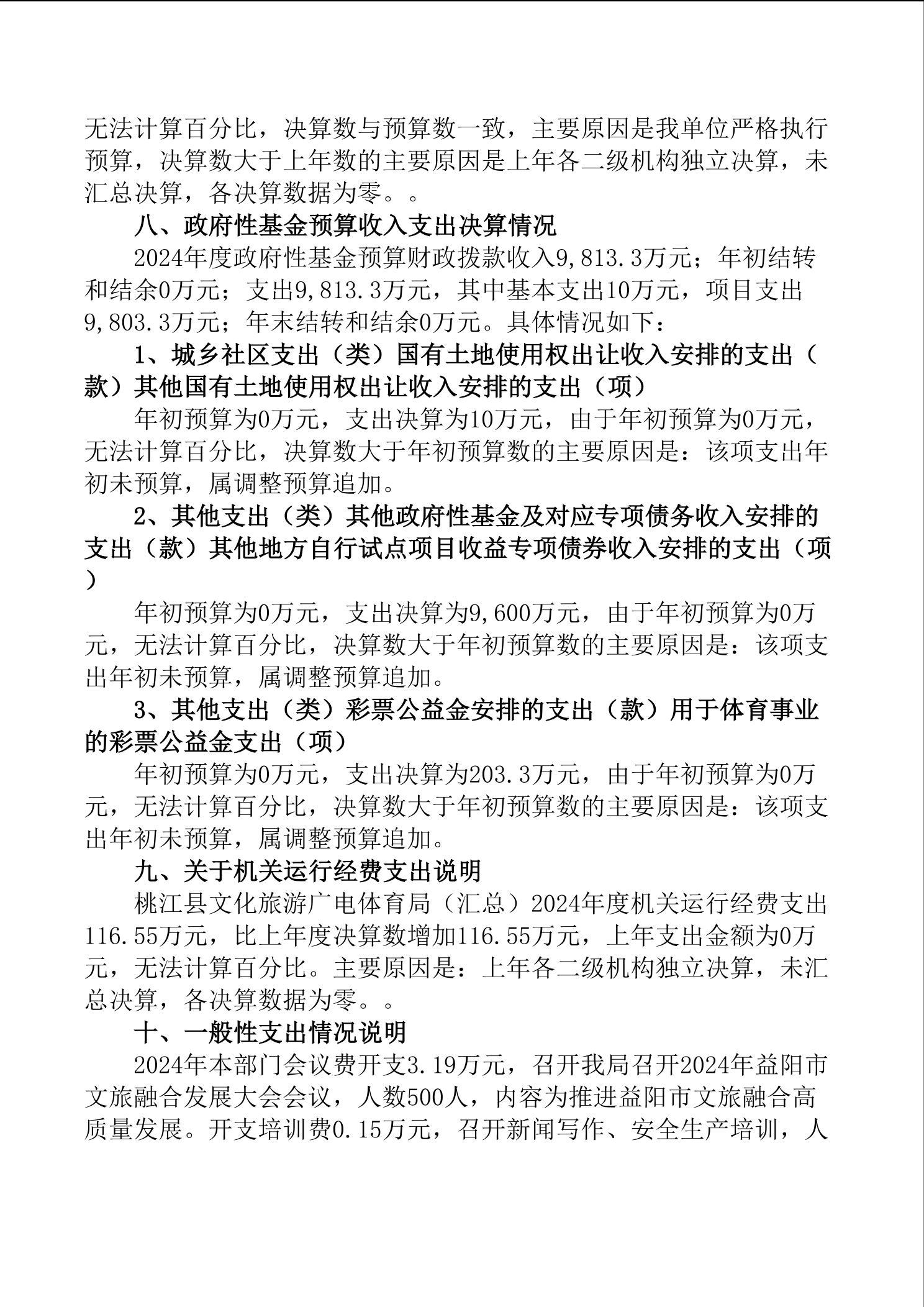
2024年度桃江县文化旅游广电体育局(汇总)部门决算
索引号:tjxwtgx/2025-2110864
发布机构:桃江县文化旅游广电体育局
发文日期:2025-11-12
信息类别:综合政务
公开范围:全部公开
公开方式:政府网站
索引号
tjxwtgx/2025-2110864
发布机构
桃江县文化旅游广电体育局
发文日期
2025-11-12
信息类别
综合政务
公开范围
全部公开
公开方式
政府网站
信息来源:县文化旅游广电体育局
扫一扫在手机打开当前页
打印
关闭