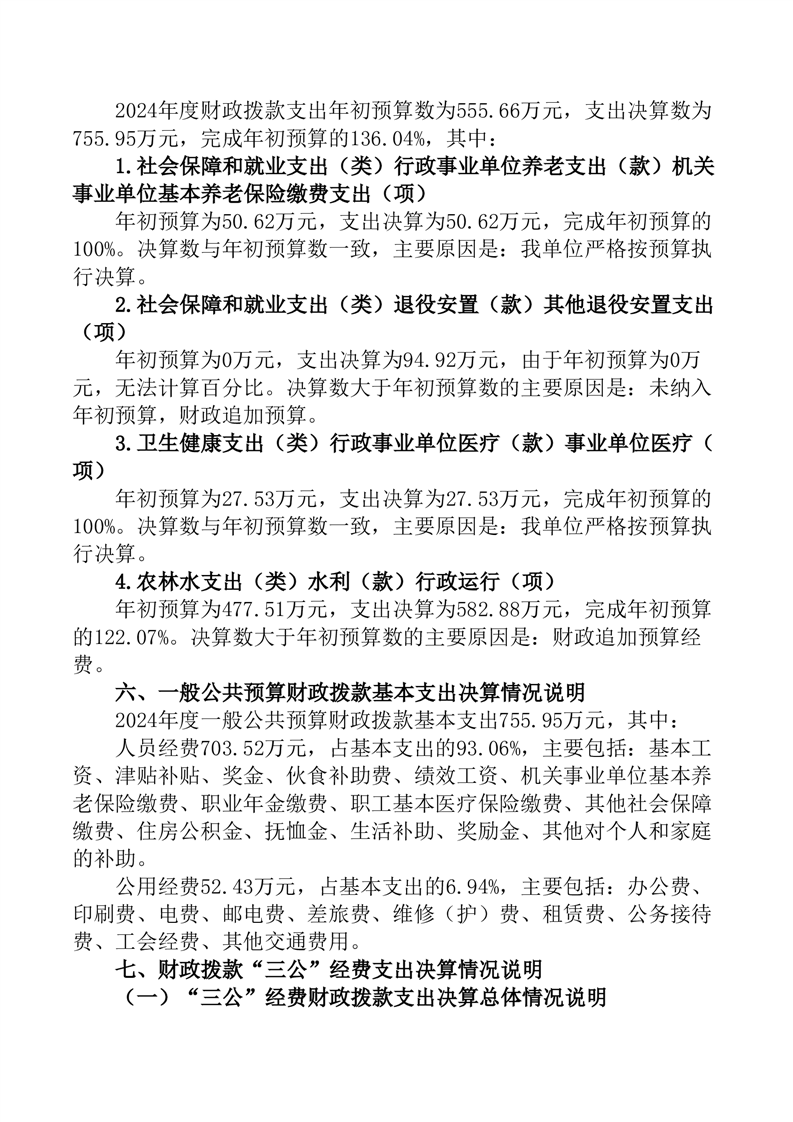
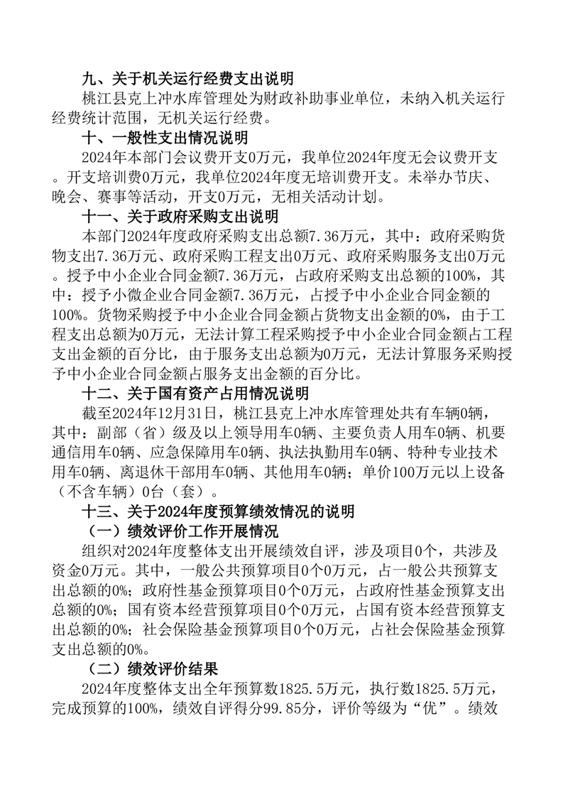
桃江县克上冲水库管理处2024年部门决算公开说明
| 索引号:tjxswj/2025-2109806 | 发布机构:桃江县水利局 | 发文日期:2025-11-12 |
| 信息类别:综合政务 | 公开范围:全部公开 | 公开方式:政府网站 |
| 索引号 | tjxswj/2025-2109806 |
|---|---|
| 发布机构 | 桃江县水利局 |
| 发文日期 | 2025-11-12 |
| 信息类别 | 综合政务 |
| 公开范围 | 全部公开 |
| 公开方式 | 政府网站 |
















| 索引号:tjxswj/2025-2109806 | 发布机构:桃江县水利局 | 发文日期:2025-11-12 |
| 信息类别:综合政务 | 公开范围:全部公开 | 公开方式:政府网站 |
| 索引号 | tjxswj/2025-2109806 |
|---|---|
| 发布机构 | 桃江县水利局 |
| 发文日期 | 2025-11-12 |
| 信息类别 | 综合政务 |
| 公开范围 | 全部公开 |
| 公开方式 | 政府网站 |















