当前位置:
首页
>
政务公开
>
财政预决算公开
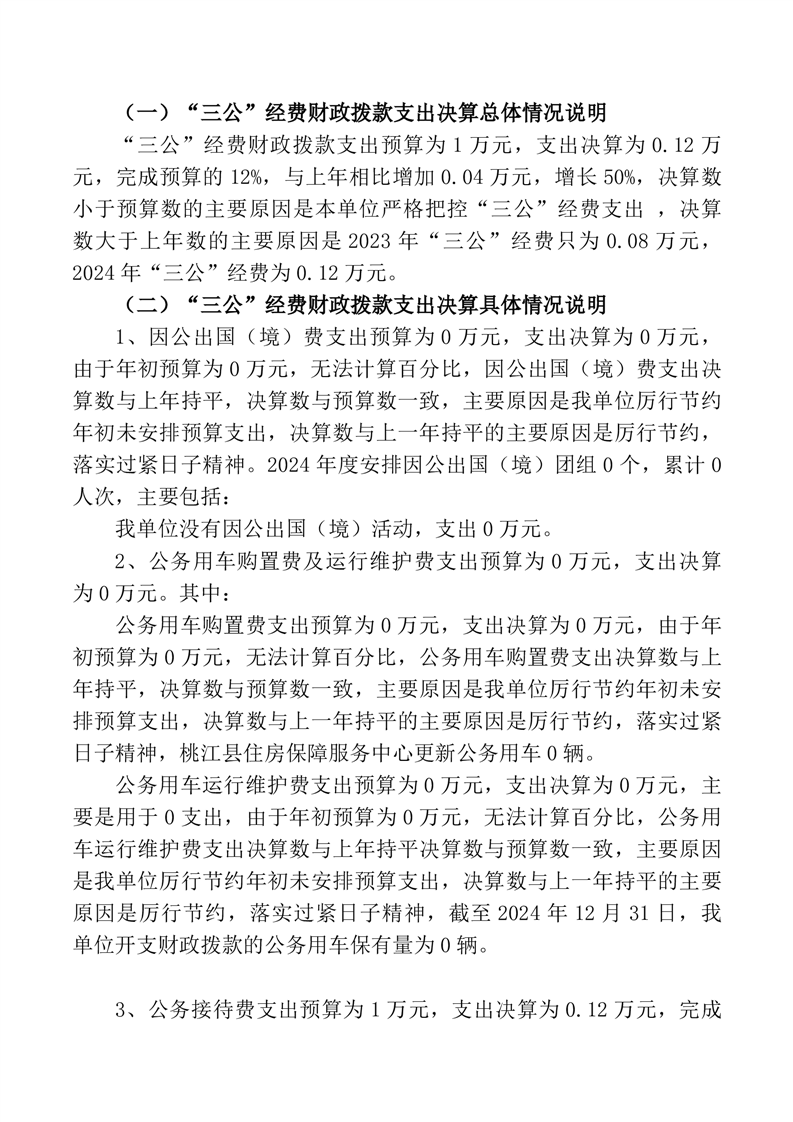
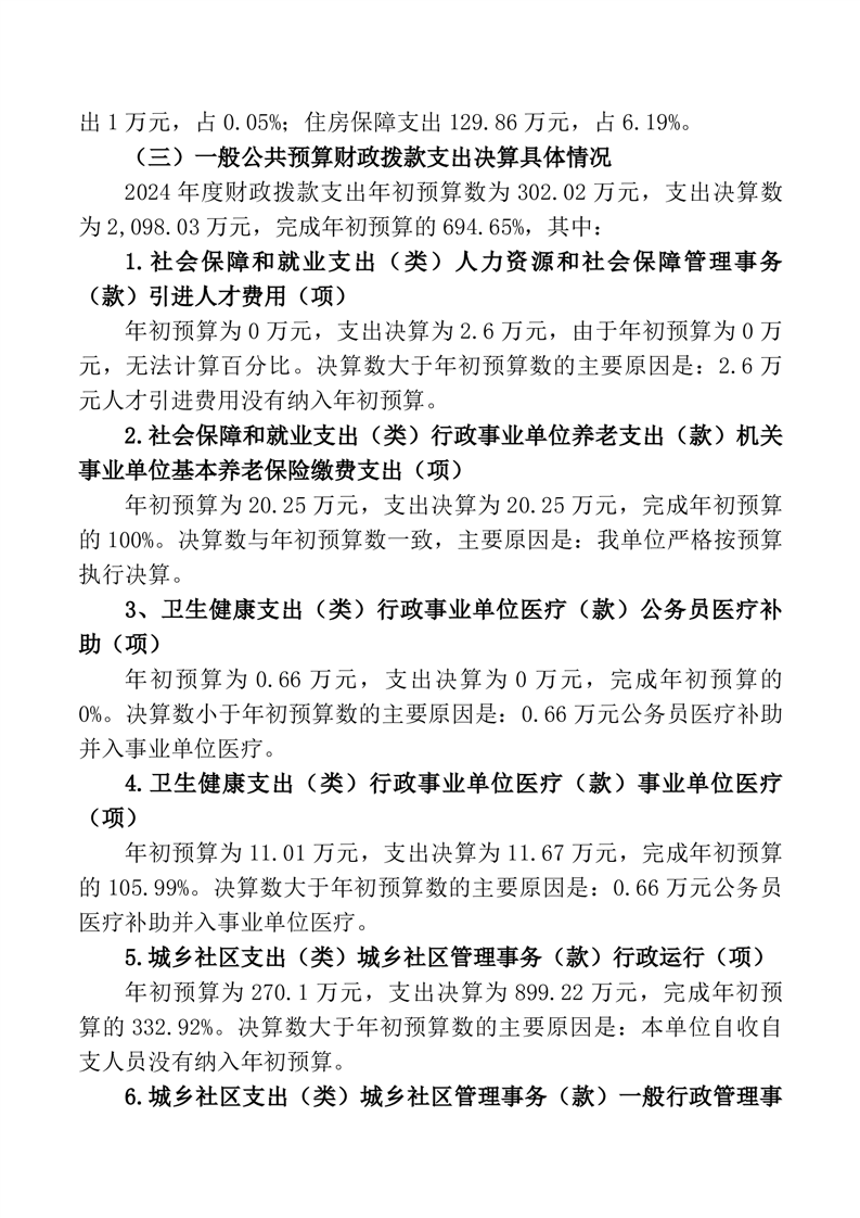
2024年桃江县住房保障服务中心部门决算公开说明
发布时间:2025-11-13 14:43
信息来源:县住房保障服务中心
作者:
浏览量:
字体:
大
中
小
桃江县住房保障服务中心2024年部门整体绩效评价.doc.doc
桃江县住房保障服务中心2024年非税收入执收成本绩效评价自评报告.doc
扫一扫在手机打开当前页
打印
关闭