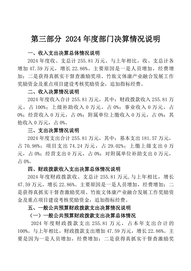
当前位置: 首页 > 政务公开 > 财政预决算公开
附件3 2024年度部门整体支出绩效自评报告(桃江县重点项目建设事务中心).pdf
附件5 2024年度项目支出绩效评价报告 (桃江县重点项目建设事务中心).pdf