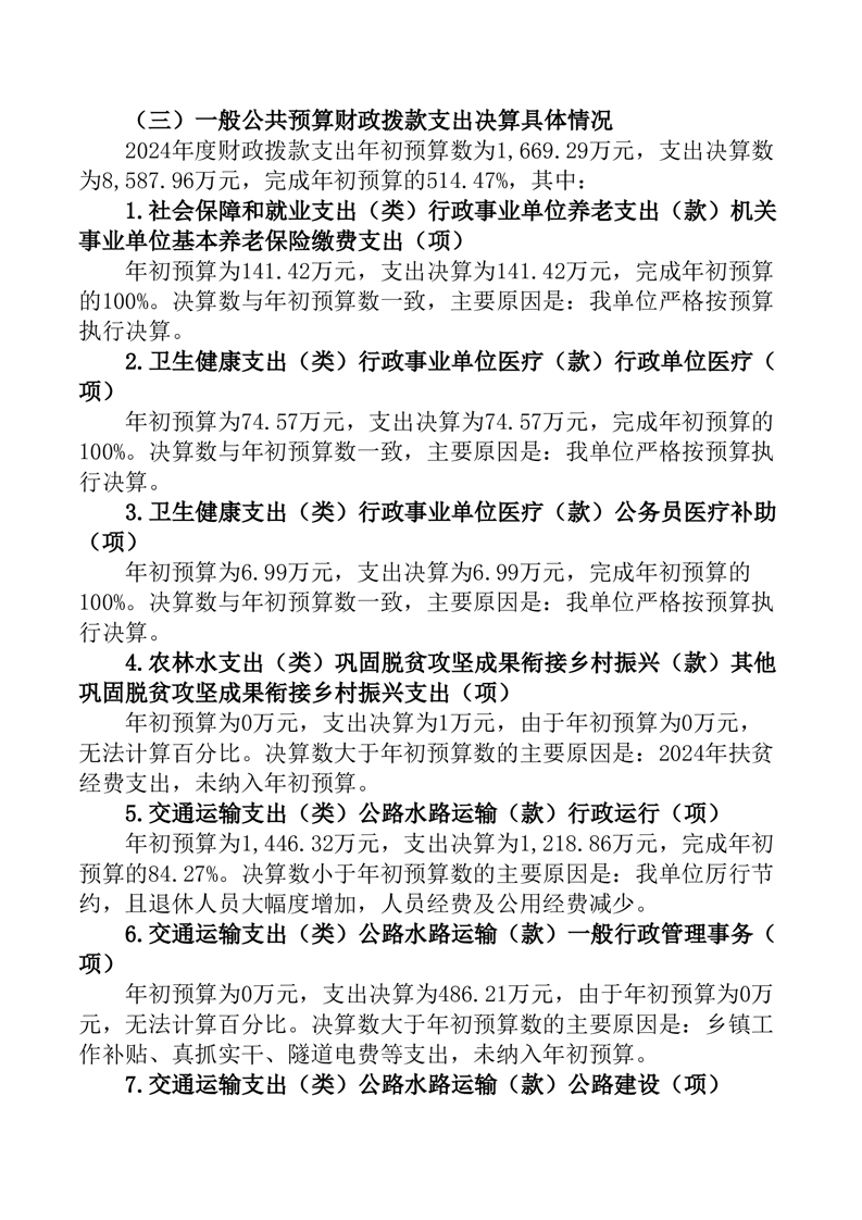
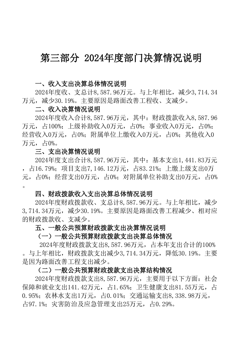
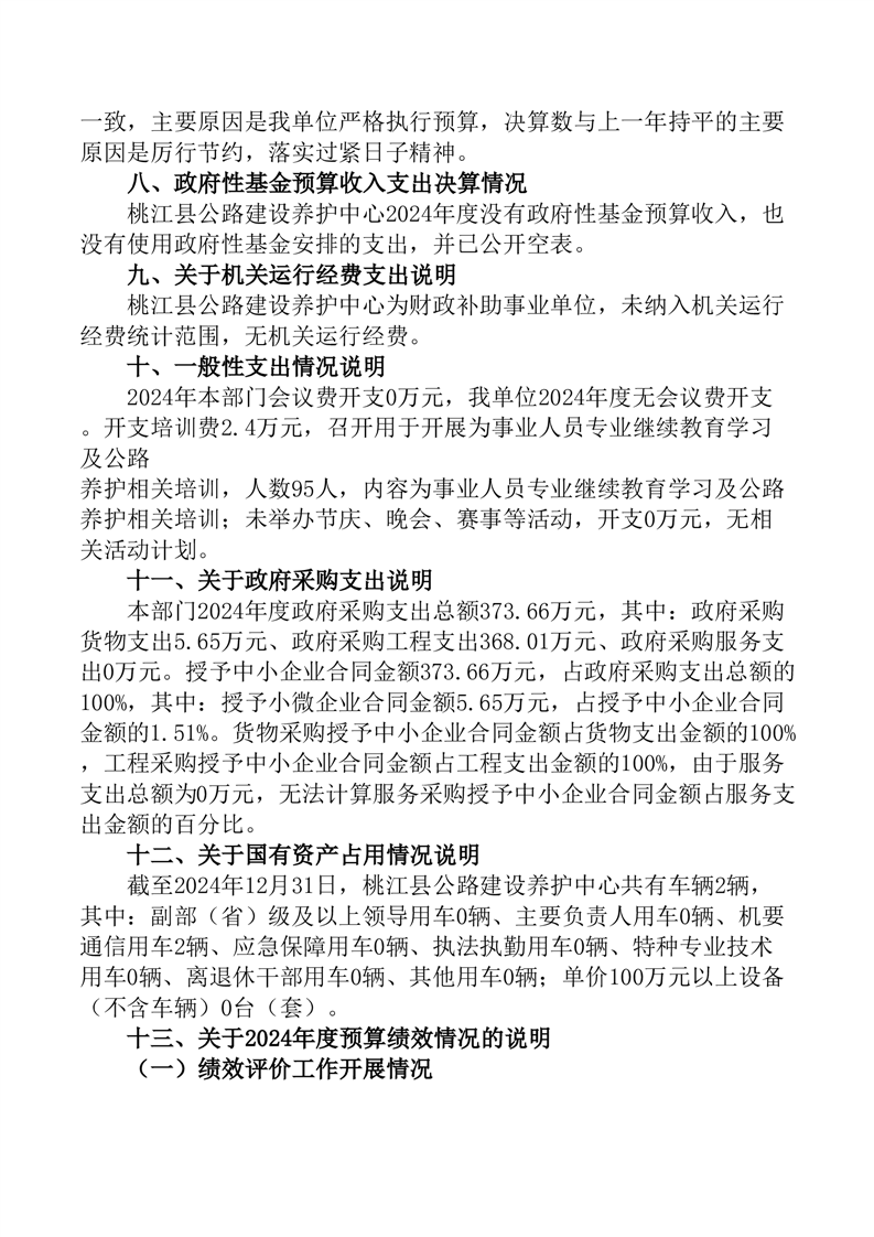
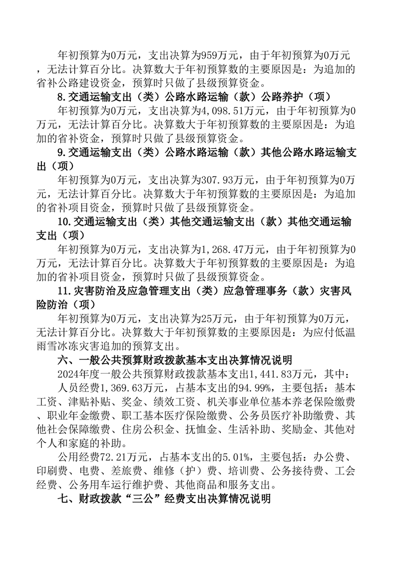
当前位置:
首页
>
政务公开
>
财政预决算公开
桃江县公路建设养护中心2024年部门决算公开说明
发布时间:2025-11-12 09:59
信息来源:桃江县公路建设养护中心
作者:
浏览量:
字体:
大
中
小
2024年桃江县公路建设养护中心整体绩效报告.doc
2024年桃江县公路建设养护中心项目绩效报告.doc
扫一扫在手机打开当前页
打印
关闭