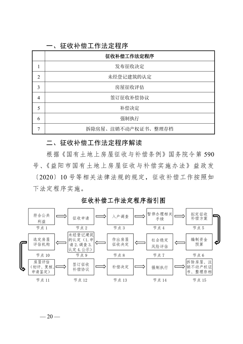
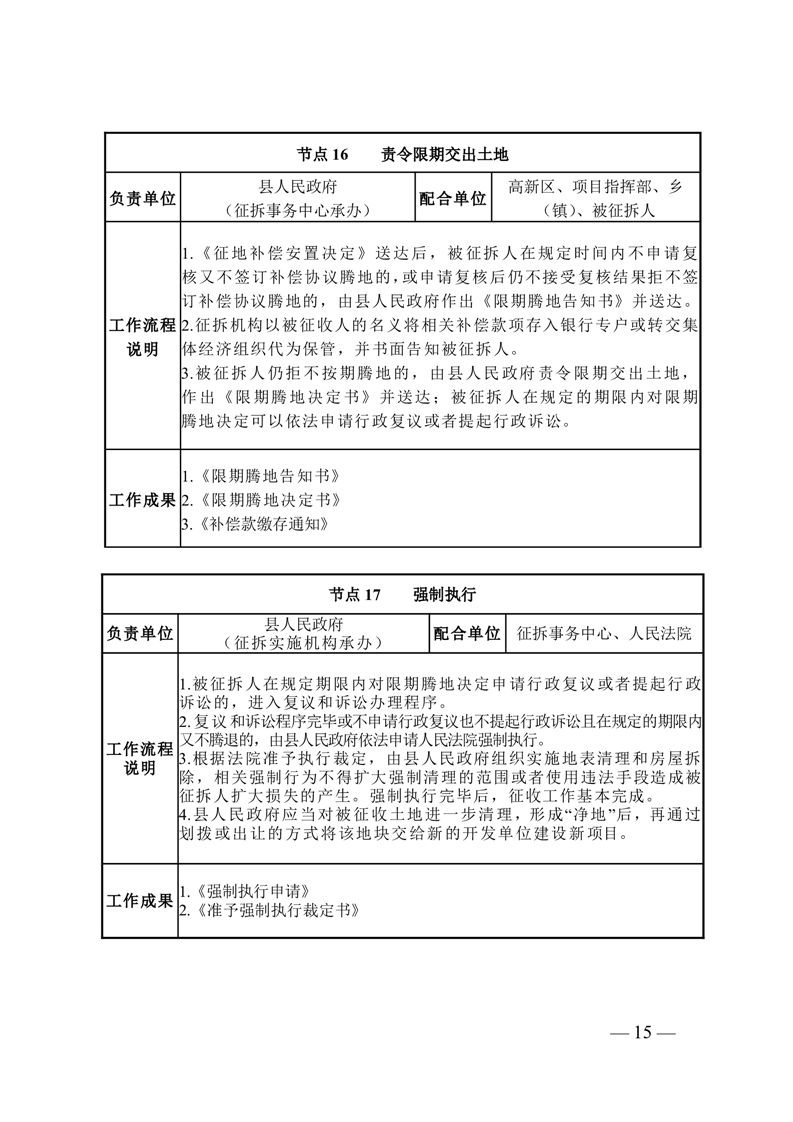
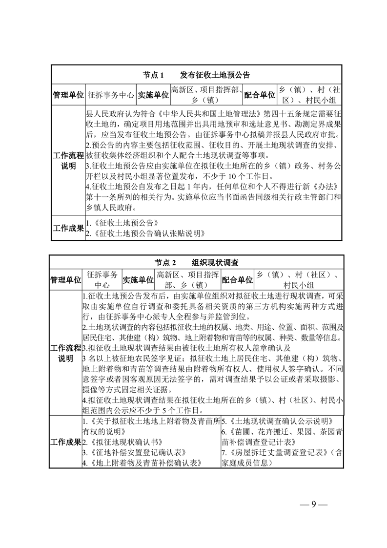
当前位置:
首页
>
政务公开
>
政府公报
>
2024年
>
第2期
>
县政府办公室文件
桃江县人民政府办公室关于委托下放部分征拆事务职能事项的通知
发布时间:2024-09-29 09:35
信息来源:桃江县人民政府
作者:
浏览量:
字体:
大
中
小
扫一扫在手机打开当前页
打印
关闭